Beat365中文官方网站

  • 部门概况
  • 新闻中心
    • 通知公告
    • 新闻动态
  • 规章制度
  • 学生资助
  • 创业青春
  • 健康教育
  • 下载中心
  • 安全保卫
  • 搜索
  • 网站首页
  • 部门概况
  • 新闻中心
    • 通知公告
    • 新闻动态
    • 进入栏目 »
  • 规章制度
  • 学生资助
  • 创业青春
  • 健康教育
  • 下载中心
  • 安全保卫
  • 廉政清风
  • 团学支部党建
  • 学工宝典
游客,您好!马上登录
  1. 首页
  2. 规章制度
  3. 详情页
关于印发《Beat365中文官方网站收费管理办法(试行)》《票据管理办法(暂行)》的通知(闽北职院〔2023〕31号)
来源:计财处 发布日期:2023-10-08 浏览:2802次

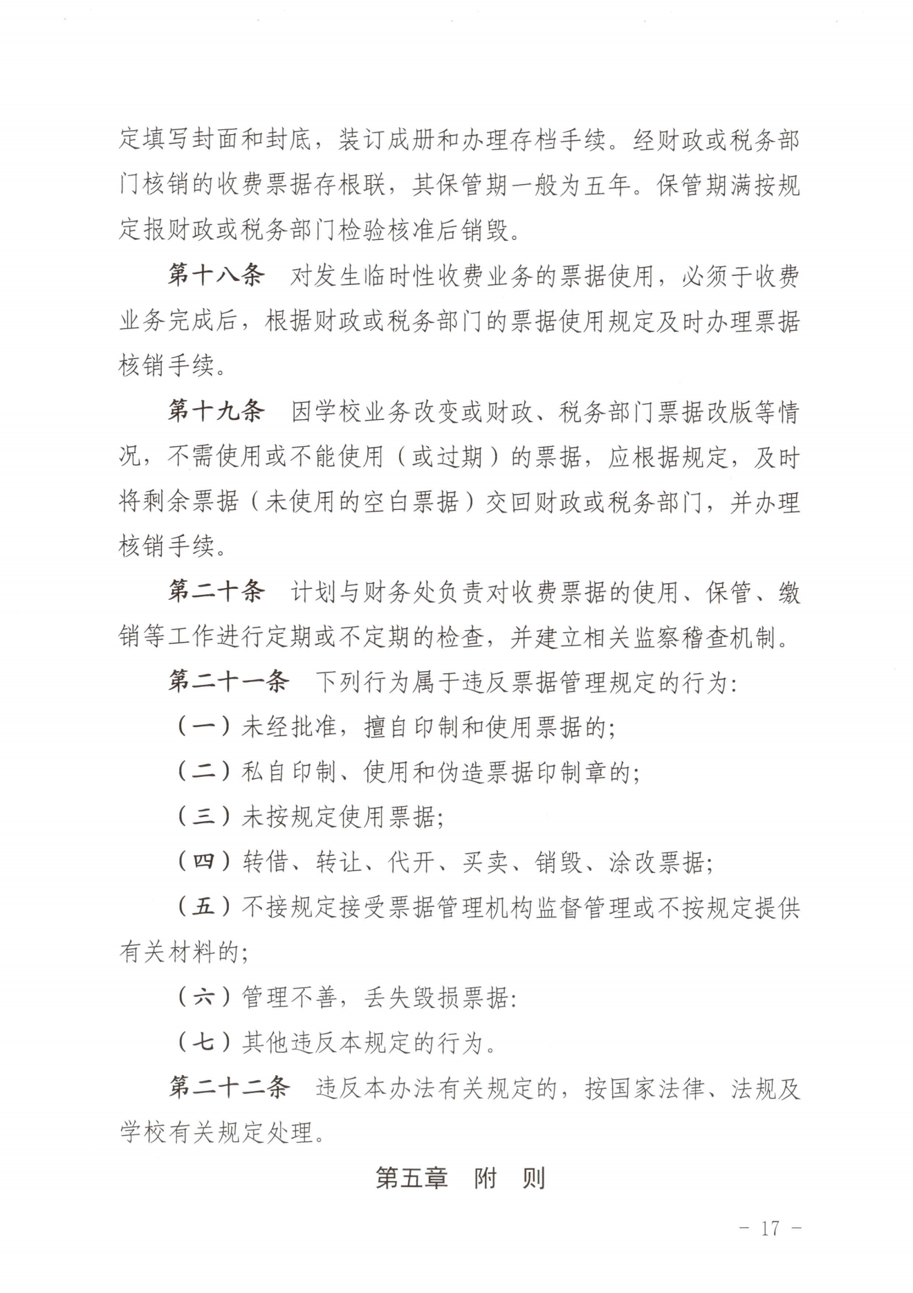
闽北职院〔2023〕31号(关于印发《Beat365中文官方网站收费管理办法(试行)》《票据管理办法(暂行)》的通知)_20231008114720_00.png闽北职院〔2023〕31号(关于印发《Beat365中文官方网站收费管理办法(试行)》《票据管理办法(暂行)》的通知)_20231008114720_01.png闽北职院〔2023〕31号(关于印发《Beat365中文官方网站收费管理办法(试行)》《票据管理办法(暂行)》的通知)_20231008114720_02.png闽北职院〔2023〕31号(关于印发《Beat365中文官方网站收费管理办法(试行)》《票据管理办法(暂行)》的通知)_20231008114720_03.png闽北职院〔2023〕31号(关于印发《Beat365中文官方网站收费管理办法(试行)》《票据管理办法(暂行)》的通知)_20231008114720_04.png闽北职院〔2023〕31号(关于印发《Beat365中文官方网站收费管理办法(试行)》《票据管理办法(暂行)》的通知)_20231008114720_05.png闽北职院〔2023〕31号(关于印发《Beat365中文官方网站收费管理办法(试行)》《票据管理办法(暂行)》的通知)_20231008114720_06.png闽北职院〔2023〕31号(关于印发《Beat365中文官方网站收费管理办法(试行)》《票据管理办法(暂行)》的通知)_20231008114720_07.png闽北职院〔2023〕31号(关于印发《Beat365中文官方网站收费管理办法(试行)》《票据管理办法(暂行)》的通知)_20231008114720_08.png闽北职院〔2023〕31号(关于印发《Beat365中文官方网站收费管理办法(试行)》《票据管理办法(暂行)》的通知)_20231008114720_09.png闽北职院〔2023〕31号(关于印发《Beat365中文官方网站收费管理办法(试行)》《票据管理办法(暂行)》的通知)_20231008114720_10.png闽北职院〔2023〕31号(关于印发《Beat365中文官方网站收费管理办法(试行)》《票据管理办法(暂行)》的通知)_20231008114720_11.png闽北职院〔2023〕31号(关于印发《Beat365中文官方网站收费管理办法(试行)》《票据管理办法(暂行)》的通知)_20231008114720_12.png闽北职院〔2023〕31号(关于印发《Beat365中文官方网站收费管理办法(试行)》《票据管理办法(暂行)》的通知)_20231008114720_13.png闽北职院〔2023〕31号(关于印发《Beat365中文官方网站收费管理办法(试行)》《票据管理办法(暂行)》的通知)_20231008114720_14.png闽北职院〔2023〕31号(关于印发《Beat365中文官方网站收费管理办法(试行)》《票据管理办法(暂行)》的通知)_20231008114720_15.png闽北职院〔2023〕31号(关于印发《Beat365中文官方网站收费管理办法(试行)》《票据管理办法(暂行)》的通知)_20231008114720_16.png闽北职院〔2023〕31号(关于印发《Beat365中文官方网站收费管理办法(试行)》《票据管理办法(暂行)》的通知)_20231008114720_17.png

上一条:职称评定 | 闽北职院〔2022〕32号 关于印发学院专业技术职务聘任实施办法(修订)》 的通知 下一条:闽北职院党〔2023〕28号 中共Beat365中文官方网站委员会关于印发《Beat365中文官方网站“一站式”学生社区建设实施方案》 的通知

相关栏目

  • 规章制度

推荐文章

  • 关于在校大学生购买优惠火车票的通知

  • 欢迎参与 | Beat365中文官方网站辅导员工作压力心理自测

  • ♥ ♥ 学院大学生勤工助学岗位在线申请通道 ♥ ♥

  • 心理健康 | 淬炼心育本领 护航青春成长——Beat365成功举办2025年辅导员心理健康教育专题培训

  • 喜报 | Beat365在福建省第七届中华经典诵写讲大赛中斩获多项殊荣,美育育人成果再添新证

  • 深耕心育阵地 护航青春成长——Beat365中职部组织开展学生心理健康专题教育活动

CopyRight © Beat365中文官方网站学生工作处 备案号:闽ICP备号 技术支持:网络信息中心

搜一搜,更方便