Beat365中文官方网站

  • 部门概况
  • 新闻中心
    • 通知公告
    • 新闻动态
  • 规章制度
  • 学生资助
  • 创业青春
  • 健康教育
  • 下载中心
  • 安全保卫
  • 搜索
  • 网站首页
  • 部门概况
  • 新闻中心
    • 通知公告
    • 新闻动态
    • 进入栏目 »
  • 规章制度
  • 学生资助
  • 创业青春
  • 健康教育
  • 下载中心
  • 安全保卫
  • 廉政清风
  • 团学支部党建
  • 学工宝典
游客,您好!马上登录
  1. 首页
  2. 规章制度
  3. 详情页
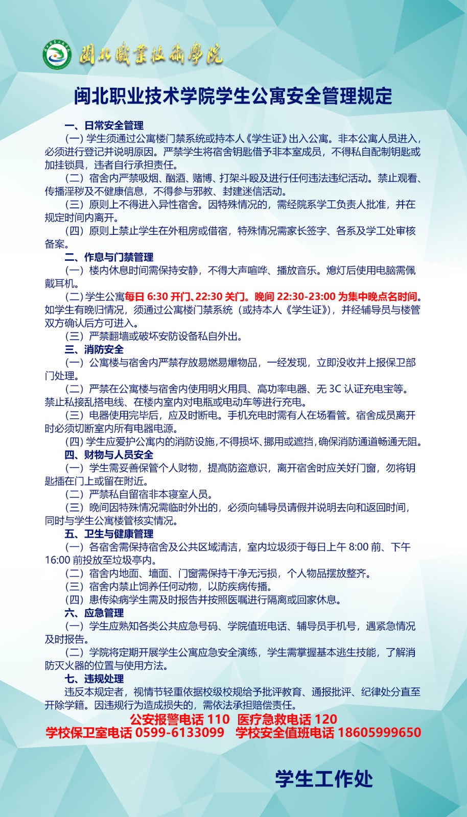
学院学生公寓安全规章制度(2025年版)
来源:学工处 发布日期:2025-08-17 浏览:612次


上一条:关于印发《学生勤工助学考核办法(试行)》的通知 下一条:Beat365中文官方网站学生奖学金评定办法(2025年修订)、Beat365中文官方网站国家奖学金评审综合测评量化办法(2025年修订)

相关栏目

  • 规章制度

推荐文章

  • 关于在校大学生购买优惠火车票的通知

  • 欢迎参与 | Beat365中文官方网站辅导员工作压力心理自测

  • ♥ ♥ 学院大学生勤工助学岗位在线申请通道 ♥ ♥

  • 心理健康 | 淬炼心育本领 护航青春成长——Beat365成功举办2025年辅导员心理健康教育专题培训

  • 喜报 | Beat365在福建省第七届中华经典诵写讲大赛中斩获多项殊荣,美育育人成果再添新证

  • 深耕心育阵地 护航青春成长——Beat365中职部组织开展学生心理健康专题教育活动

CopyRight © Beat365中文官方网站学生工作处 备案号:闽ICP备号 技术支持:网络信息中心

搜一搜,更方便