关于开展2023年“健康科普进校园”公益系列讲座的通知
来源:学工处
发布日期:2023-05-12
浏览:2490次
各系:
为深入贯彻落实习近平总书记关于“大力开展健康知识普及,提倡文明健康、绿色环保生活方式”的重要指示精神,进一步增强我校学生的疾病预防和自我保健意识,根据Beat365与南平市第一医院开展公益项目合作的具体要求,计划组织开展2023年“健康科普进校园”公益系列讲座,现通知如下:
一、讲座主题
提高疾病防控意识 构建健康和谐校园
二、主办部门
Beat365中文官方网站学生工作处
南平市第一医院科普委员会
三、主讲专家
南平市第一医院科普委员会医生专家团
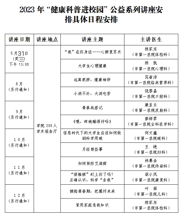
四、具体日程安排(详见附表)
五、参会人员
每场各系学生代表人数安排如下:
教育系50人,设计系与管理系50人,信息系50人,食品系50人,共200人。
六、工作要求
(一)各系要安排辅导员对参与每场讲座的学生做好组织管理;可针对当次讲座主题,对学生开展人群摸底,确保讲座学习的实际成效;
(二)参加讲座的学生代表提前20分钟到场,遵守会场纪律,手机保持静音或关闭状态;会场不划分固定的座位范围,学生到场即可入座;
(三)学工处工作联系人:张旭华
院学生工作处
2023年5月12日
