Beat365中文官方网站

  • 联盟动态
  • 通知公告
  • 成员单位
  • 职教研究
  • 职教政策
  • 搜索
  • 网站首页
  • 联盟动态
  • 通知公告
  • 成员单位
  • 职教研究
  • 职教政策
游客,您好!马上登录
  1. 首页
  2. 职教研究
  3. 详情页
《中国职业教育发展报告》全文发布
来源:中国高职高专教育网 发布日期:2024-12-22 浏览:2126次

20241224_170717_000.jpg20241224_170717_001.jpg20241224_170717_002.jpg20241224_170717_003.jpg20241224_170717_004.jpg20241224_170717_005.jpg20241224_170717_006.jpg20241224_170717_007.jpg20241224_170717_008.jpg20241224_170717_009.jpg20241224_170717_010.jpg20241224_170717_011.jpg20241224_170717_012.jpg20241224_170717_013.jpg20241224_170717_014.jpg20241224_170717_015.jpg20241224_170717_016.jpg20241224_170717_017.jpg20241224_170717_018.jpg20241224_170717_019.jpg20241224_170717_020.jpg20241224_170717_021.jpg20241224_170717_022.jpg20241224_170717_023.jpg20241224_170717_024.jpg20241224_170717_025.jpg20241224_170717_026.jpg20241224_170717_027.jpg20241224_170717_028.jpg20241224_170717_029.jpg20241224_170717_030.jpg20241224_170717_031.jpg20241224_170717_032.jpg20241224_170717_033.jpg20241224_170717_034.jpg20241224_170717_035.jpg20241224_170717_036.jpg20241224_170717_037.jpg20241224_170717_038.jpg20241224_170717_039.jpg20241224_170717_040.jpg20241224_170717_041.jpg20241224_170717_042.jpg20241224_170717_043.jpg20241224_170717_044.jpg20241224_170717_045.jpg20241224_170717_046.jpg20241224_170717_047.jpg20241224_170717_048.jpg20241224_170717_049.jpg20241224_170717_050.jpg20241224_170717_051.jpg


文章转自:https://mp.weixin.qq.com/s/T8W1wh-cUMSHJcnfktCyDQ

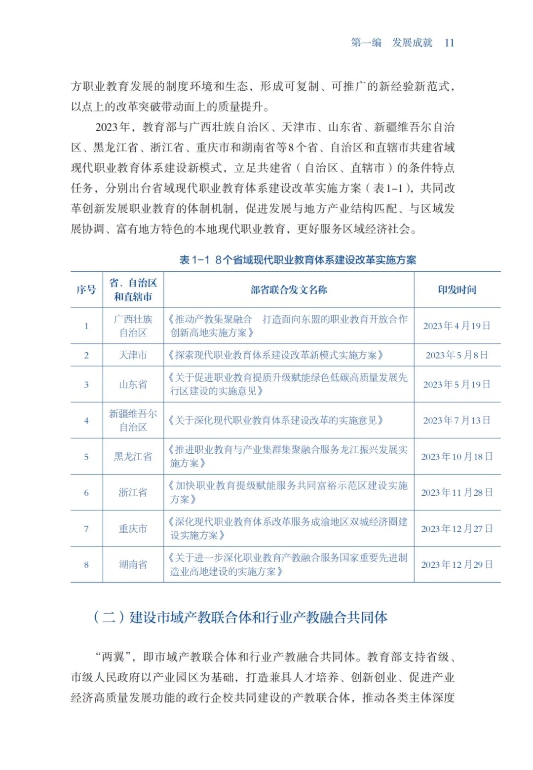
上一条:教育部职业教育与成人教育司司长彭斌柏:现代职业教育体系建设的5件大事 下一条:教育部职成司副司长李智:产教融合要坚持“四个合作”

相关栏目

  • 职教研究

推荐文章

  • 南平市职业教育联盟理事会2021年会议成功召开

  • 2021-2022年南平市职业院校职业英语技能大赛(服务类、其他类)赛项成功举办

  • 全面推进合作办学 全力打造职教联盟

  • 【闽北日报】Beat365中文官方网站举办开放日活动 展现职教魅力

  • 技能成才 匠心筑梦 ——南平职专2021年省技能大赛喜讯

  • 南平市职教联盟专业建设指导委员会成立大会召开

CopyRight © 南平市职业教育联盟 备案号:闽ICP备号 技术支持:网络信息中心

搜一搜,更方便